La cassette fait son comeback – 362 pétaoctets et 20 000 ans de stockage grâce à de l’ADN
Vous vous souvenez des cassettes audio ? Mais siiii, ces trucs de nous les vieux quand on était jeune (spoiler : je suis toujours jeune !). Il fallait même rembobiner avec un crayon quand le lecteur bouffait la bande !!
Hé bien des chercheurs chinois viennent de ressusciter ce format… mais version ADN. Et au lieu de stocker 90 minutes de musique, leur cassette peut théoriquement embarquer des quantités astronomiques de données.
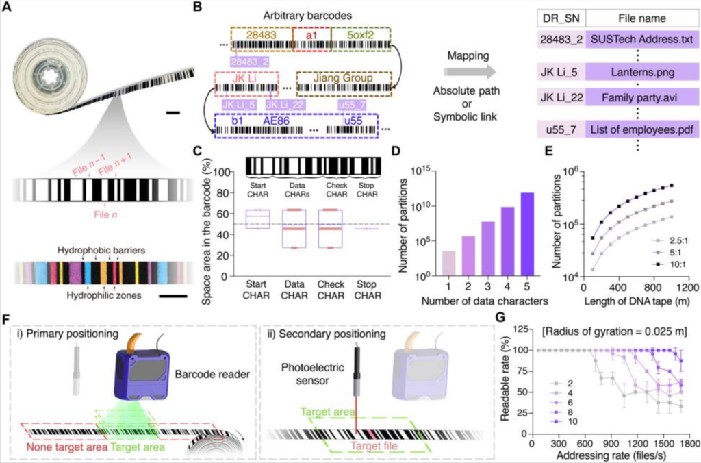
L’équipe de Xingyu Jiang, ingénieur biomédical à la Southern University of Science and Technology de Shenzhen, a développé une bande pas comme les autres. Au lieu de la traditionnelle couche d’oxyde de fer, c’est de l’ADN synthétique qui est déposé sous forme de petits points microscopiques sur un film plastique flexible. Son prototype fait environ 5 mm de large sur 15 mètres de long et offre 545 400 emplacements adressables par kilomètre de bande. Côté capacité, on parle donc de
362 pétaoctets théoriques par kilomètre
, mais en conditions réelles, l’équipe a stocké 74,7 Go par kilomètre pour le moment.
Bon, comment ça marche ce bazar ? Les données numériques sont converties en séquences ADN en utilisant les 4 bases nucléotidiques (A, T, C, G) à la place des 0 et des 1 habituels. La bande contient ces centaines de milliers d’emplacements adressables, et un système de lecture optique basé sur des codes-barres peut scanner jusqu’à 1570 partitions par seconde. C’est pas mal pour un truc basé sur des molécules biologiques.
Le vrai avantage de l’ADN comme support de stockage, c’est sa densité de ouf. Selon les chercheurs, l’ADN offre une densité théorique d’environ 455 exaoctets par gramme. Toutes les informations numériques mondiales pourraient tenir dans un volume ridiculement petit.
Et côté durabilité, c’est encore plus dingue, car là où vos disques durs claquent au bout de 1 à 10 ans et où les bandes magnétiques doivent être remplacées tous les 7 à 10 ans, l’ADN protégé par un revêtement métallo-organique (appelé ZIF) peut conserver les données pendant plus de 345 ans à température ambiante (c’est 20°C).
Et si vous le stockez dans un environnement froid comme les montagnes de Changbai en Chine, c’est parti pour 20 000 ans de stockage OKLM. Vos arrière-arrière-arrière-petits-enfants pourront encore récupérer vos TikTok de vacances et autres backups de dickpics.
Le système permet aussi de récupérer des fichiers sans détruire les données sources. Les chercheurs ont testé 10 cycles de récupération sur une même partition et les données restent intègres. Mieux encore, on peut supprimer et redéposer de nouveaux fichiers sur les mêmes emplacements, tout cela grâce à un algorithme de correction d’erreurs (Reed-Solomon) qui permet de conserver une bonne fiabilité des données malgré les manipulations.
Pour l’instant, la technologie reste quand même hyper leeeeeeente. En mode continu, les chercheurs atteignent un débit théorique de 2,3 fichiers par seconde, mais ça reste très loin des performances des bandes LTO actuelles, et au niveau coût, c’est pas jojo non plus, car la synthèse d’ADN reste très coûteuse, même si les prix baissent. Bref, y’a encore du boulot.
L’objectif des chercheurs est donc très clair. Il s’agit de créer un support de stockage durable pendant des siècles et indépendant de l’obsolescence des technologies actuelles. Car ouais, en 2025 retrouver un fichier sur une disquette, c’est quasi mission impossible alors qu’avec l’ADN, le format de lecture (le séquençage) continuera d’exister tant que la biologie moléculaire existera.
Tout ça pour dire que même si on n’est pas près de stocker nos bibliothèques Steam sur une cassette ADN, pour tout ce qui est archivage à très long terme de données “froides”, ça a énormément de potentiel.
Source :
Science Advances

Leave a Comment